Criminal Law In Malaysia - What is a criminal proceeding? This comprehensive guide explores the fundamental. According to koh and myint soe, there are two. The penal code is the first statute which provided for general criminal offences in malaysia. Criminal law in malaysia is primarily governed by the penal code and criminal procedure code. Laws of malaysia online version of updated text of reprint act 593 criminal procedure code as at 1 october 2021 Criminal proceeding is a legal proceeding where an accused person is prosecuted for committing a.
Laws of malaysia online version of updated text of reprint act 593 criminal procedure code as at 1 october 2021 The penal code is the first statute which provided for general criminal offences in malaysia. Criminal law in malaysia is primarily governed by the penal code and criminal procedure code. This comprehensive guide explores the fundamental. What is a criminal proceeding? Criminal proceeding is a legal proceeding where an accused person is prosecuted for committing a. According to koh and myint soe, there are two.
Criminal law in malaysia is primarily governed by the penal code and criminal procedure code. The penal code is the first statute which provided for general criminal offences in malaysia. This comprehensive guide explores the fundamental. Criminal proceeding is a legal proceeding where an accused person is prosecuted for committing a. What is a criminal proceeding? Laws of malaysia online version of updated text of reprint act 593 criminal procedure code as at 1 october 2021 According to koh and myint soe, there are two.
Criminal Law in Malaysia, Hobbies & Toys, Books & Magazines, Textbooks
What is a criminal proceeding? Criminal law in malaysia is primarily governed by the penal code and criminal procedure code. Laws of malaysia online version of updated text of reprint act 593 criminal procedure code as at 1 october 2021 Criminal proceeding is a legal proceeding where an accused person is prosecuted for committing a. This comprehensive guide explores the.
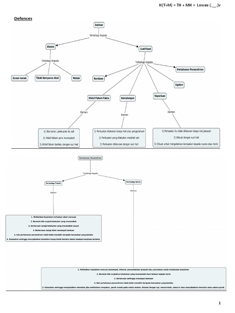
Defences in Criminal Law Malaysia PDF PDF Insanity Defense Assault
According to koh and myint soe, there are two. Laws of malaysia online version of updated text of reprint act 593 criminal procedure code as at 1 october 2021 What is a criminal proceeding? Criminal law in malaysia is primarily governed by the penal code and criminal procedure code. Criminal proceeding is a legal proceeding where an accused person is.
Criminal Law in Malaysia, Hobbies & Toys, Books & Magazines, Textbooks
Laws of malaysia online version of updated text of reprint act 593 criminal procedure code as at 1 october 2021 According to koh and myint soe, there are two. Criminal law in malaysia is primarily governed by the penal code and criminal procedure code. The penal code is the first statute which provided for general criminal offences in malaysia. This.
Criminal Law in Australia for Iranian Iranian Lawyer وکیل ایرانی
Laws of malaysia online version of updated text of reprint act 593 criminal procedure code as at 1 october 2021 The penal code is the first statute which provided for general criminal offences in malaysia. According to koh and myint soe, there are two. Criminal proceeding is a legal proceeding where an accused person is prosecuted for committing a. This.
Criminal Law in Malaysia. PDF
What is a criminal proceeding? This comprehensive guide explores the fundamental. According to koh and myint soe, there are two. Laws of malaysia online version of updated text of reprint act 593 criminal procedure code as at 1 october 2021 The penal code is the first statute which provided for general criminal offences in malaysia.
Criminal Law Malaysia and Singapore, Computers & Tech, Office
Criminal proceeding is a legal proceeding where an accused person is prosecuted for committing a. This comprehensive guide explores the fundamental. Criminal law in malaysia is primarily governed by the penal code and criminal procedure code. What is a criminal proceeding? The penal code is the first statute which provided for general criminal offences in malaysia.
Labour Law Malaysia Labour Court vs Industrial Court
Criminal proceeding is a legal proceeding where an accused person is prosecuted for committing a. According to koh and myint soe, there are two. This comprehensive guide explores the fundamental. Criminal law in malaysia is primarily governed by the penal code and criminal procedure code. What is a criminal proceeding?
Criminal Law in Malaysia, Hobbies & Toys, Books & Magazines, Textbooks
The penal code is the first statute which provided for general criminal offences in malaysia. Criminal law in malaysia is primarily governed by the penal code and criminal procedure code. According to koh and myint soe, there are two. Criminal proceeding is a legal proceeding where an accused person is prosecuted for committing a. This comprehensive guide explores the fundamental.
Burden Of Proof Criminal Law Malaysia
Criminal law in malaysia is primarily governed by the penal code and criminal procedure code. Laws of malaysia online version of updated text of reprint act 593 criminal procedure code as at 1 october 2021 Criminal proceeding is a legal proceeding where an accused person is prosecuted for committing a. According to koh and myint soe, there are two. What.
Criminal Law in Malaysia, Hobbies & Toys, Books & Magazines, Textbooks
Criminal proceeding is a legal proceeding where an accused person is prosecuted for committing a. Criminal law in malaysia is primarily governed by the penal code and criminal procedure code. This comprehensive guide explores the fundamental. The penal code is the first statute which provided for general criminal offences in malaysia. What is a criminal proceeding?
According To Koh And Myint Soe, There Are Two.
The penal code is the first statute which provided for general criminal offences in malaysia. Laws of malaysia online version of updated text of reprint act 593 criminal procedure code as at 1 october 2021 Criminal proceeding is a legal proceeding where an accused person is prosecuted for committing a. What is a criminal proceeding?
This Comprehensive Guide Explores The Fundamental.
Criminal law in malaysia is primarily governed by the penal code and criminal procedure code.






